2024年征兵工作全面启动,近视手术迫在眉睫!

来源:中国军号
在公布的信息中,上半年应征报名时间为2023年12月1日至2024年2月18日18时,下半年应征报名时间为2023年12月1日至2024年8月10日18时。
这里有必要提醒:近视青年要仔细阅读征兵体检公告!

如果有考虑做近视手术,矫正视力达到体检标准的朋友们,要看清体检要求:屈光不正经准分子激光手术(不含有晶体眼人工晶体植入等其他术式)后半年以上,无并发症,任何一裸眼视力达到4.8,眼底检查正常,除条件兵外合格。
假如近视朋友要在下半年应征报名,那么近视手术时间至少要在2024年2月10日之前,这样才能符合体检要求。
接下来就盘点一下符合要求的近视矫正手术,有觉得手术符合自身需求的朋友,可以在后台咨询详细信息。
屈光矫正手术
近视手术分为角膜激光手术和晶体植入手术,招考部门目前对于晶体植入手术是不认可的。近视激光手术30余年,历经了从无到有、从有到优,从优到精的发展历程,进入了全激光、全飞秒和个性化半飞秒三种手术方式并存的新时代。
全激光SMART
适合军人、警察、运动员、消防员等运动量大的人群,以及空姐、飞行员、演员、艺考生、医生、公务员等高要求人群。矫正600度以内近视,400度散光。
SMART全激光手术是目前安全、视觉质量极好的近视激光矫正技术。经上皮全激光角膜表层切削术是一步完成的非接触性手术。全程无接触无切口,无手术痕迹,生物力学保持更好,视觉质量高真正实现了全程无刀、无瓣、无接触,更安全的全程一体化激光近视治疗方式。
SMART全激光近视矫正手术最大的优点就是:节省眼角膜手术过程对眼膜的表层进行切削来达到矫正屈光不正的目的,不切削角膜,最大程度的保护角膜。
注意

全激光SMART近视手术请认准阿马仕1050RS,其运用七维眼球跟踪系统,除了六个维度眼球运动的空间跟踪以外,还增加了时间维度的跟踪,可以实现无延迟跟踪,根据眼球运动轨迹及时调整激光发射位置,保持激光发射和切削角膜的精度。
阿马仕1050RS作为准分子激光设备领域最好的设备,其在手术切削角膜精准度、时间上、稳定性上,以及术后舒适度上,都是公认排名第一。
郑州仅有的两台设备之一,落户于郑州卓美眼耳鼻喉医院。
全飞秒
适合空姐、飞行员、演员、艺考生、医生、公务员等高要求人群。矫正800度以内近视,500度以内散光。
手术全程飞秒激光,无需制作及掀开角膜,通过2mm微切口将透镜取出,保持了角膜表面生物力学的完整性,是眼部的微创手术,会在角膜上开一个2mm的微小切口。
半飞秒
适合空姐、飞行员、演员、艺考生、医生、公务员等高要求人群,矫正1200以内近视,600度以内散光。
半飞秒手术的全称为飞秒激光联合准分子激光矫正术。医生会通过飞秒激光在角膜上切出一个大约100微米的角膜瓣,然后将角膜瓣掀起,再通过准分子激光对角膜基质进行精确切削,最后将角膜瓣复位。
通过对角膜基质的削切,改变了角膜对光线的折射率,以达到矫正近视的目的。
重要提醒
近视手术并非人人都能做,在手术前需要进行严格的术前检查,排查有无严重眼病、角膜厚度等眼部情况。如果出现急性结膜炎、睑缘炎、角膜炎、角膜溃疡、泪囊炎、虹睫炎等眼病需要先治好相关眼病才能做近视手术。
考虑参军入伍的朋友建议提前安排手术,术后需要定期复查,遵医嘱用药,稳定术后视力。
千万不要因为视力体检不过关而导致梦想暂停。
郑州卓美眼耳鼻喉医院是以国家“二级专科医院”的建设规范为标准,以“三级医院的技术水准、二级医院的收费标准”惠及患者。
眼科引进国内外眼科领域的先进设备与技术,全面开展近视Smart全激光、全飞秒、半飞秒、ICL晶体植入矫正手术,引进德国阿玛仕1050RS 准分子激光、瑞士傲帝超乳玻切一体机、欧堡免散瞳超广角眼底成像仪、法国光太Nd:YAG眼底激光光凝仪等专业国际先进设备。
德国阿玛仕1050RS 准分子激光设备平台
↓↓↓

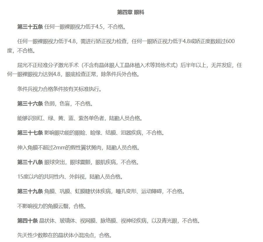
同时开展白内障、青光眼、眼眶病、眼表与眼角膜、玻璃体视网膜、儿童斜弱视及成人斜视、小儿眼病、医学验光配镜等专业眼科诊疗项目,充分满足患者的各类眼科医疗需求。








